🧵 View Thread
🧵 Thread (16 tweets)

that said, I'm embarassed at how bad I am at writing books. it's confusing and overwhelming and is really a kick to the gut of my self-image. idk why I expected to be naturally good at this. it is easier to write 100,000 tweets or 1,000 blogposts than it is to write 1 good book

rework, rework, rework https://t.co/Y4aD9yjaWV


the intro to my latest rewrite is kicking me in the guts which is probably a good sign https://t.co/gHIGuxacFC


whiteboarding a fresh table of contents https://t.co/AlWGNqhNn9


it's time to scapple https://t.co/5UC5yFyAsF


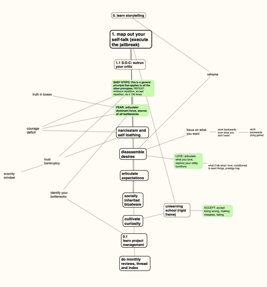
ok this is pretty much the broad structure of the whiteboard notes (draft 6), now to disassemble draft 5 and to integrate that onto draft 6 it's hard for me to explain how useful this process is to me and how only scapple really lets me do it https://t.co/PRgM6SIT21


ok so now i'm taking my last set of notes and dumping them onto the scapple... lets give them a different color for visualization purposes... now to integrate https://t.co/eBHCyJeazj


integrated!! now to scan the table of contents for anything really critical and/or good that I've left out... https://t.co/tzA7WPfOeH


the frustrating thing for me is finally getting a clear picture of the rhizomatic structure, and then having to translate it into something linear. this seems to basically be an unsolvable problem. you can only *imply* how it seems like it is, and hope the reader gets the idea https://t.co/3GRZsajfen


@visakanv How wild you able to get with the form? Off the top of my head, some books like "S.", "Pale Fire," "House of Leaves," and to a certain extent "Sand Talk" were able to get across a certain rhizomatic, intraconnected flavor though stylistic choices.

my process be something like 0. tweet and blog and talk to people a lot 1. write a book, however tf you do it 2. take notes from the book, pull out the best bits 3. discard the book and write a new book with the notes from (2) 4. repeat 2-3 until it's good

couple of people have asked me why I don't write it on roam – I kinda do, simultaneously? my Roam is like this overflowing junkyard that contains notes from/about the first 3-4 versions of the book, piled upon each other layer by layer like ruins https://t.co/ZcgXydTIoO


trying to figure out an optimal linear path that will be the core thread of the book. I know no path will be perfect but I think there's a certain narrative resonance that I haven't quite figured out yet... will probably map it alongside a classic hero's journey https://t.co/xJav1zYQ4O


I think I got it!! https://t.co/O7gPhFS59D


@visakanv Ya I know this pain. You may find if you talk to enough people a kind of linearity or nested hierarchy of concepts eventually emerges. It's been three years but I'm starting to feel some new optimism for a fresh structure to my book in progress.